一文带你速通HashMap底层核心数据结构红黑树
# 写在文章开头
面试季,日常收到那些正在校招的读者问到HashMap底层的红黑树这个数据结构,所以笔者就以此文详细介绍一下红黑树的特性和实现。

Hi,我是sharkChili,是个不断在硬核技术上作死的java coder,是CSDN的博客专家,也是开源项目Java Guide的维护者之一,熟悉Java也会一点Go,偶尔也会在C源码边缘徘徊。写过很多有意思的技术博客,也还在研究并输出技术的路上,希望我的文章对你有帮助,非常欢迎你关注我的公众号:写代码的SharkChili,实时获取笔者最新的技术推文同时还能和笔者进行深入交流。

# 什么是红黑树
在权威书籍中,对于红黑树的解释是这样的:
- 每个节点或者红色,或者是黑色。
- 根节点为黑色。
- 每一个叶子节点都是黑色。
- 如果一个节点是红色,那么他的孩子节点都是黑色。
- 从任意一个节点,经过的黑色节点是一样的。
在《算法4》一书中认为红黑树和2-3树是等价的。
# 2-3树详解
# 2-3树的2节点和3节点
很多人认为红黑树是2-3树的另一种实现,所以在正式的介绍红黑树之前,我们不妨了解2-3树,先来说说2-3树的2节点,其性质如下:
- 满足二分搜索树的基本性质。
(左节点小于节点,右节点大于节点) - 节点分为2节点和3节点,2节点即可以挂两个子节点。3节点即可挂3节点。
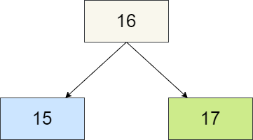
如下图所示,这就是典型的2-3树的2节点,可以看到2节点即父节点存放一个元素的节点,这种节点只能挂两个元素。

同理我们再给出3节点的图例,可以看出3节点的就是由两个节点拼接成的节点,其左中右分别可以挂一个子节点,由此我们才称它为3节点。

# 2-3树是绝对平衡树
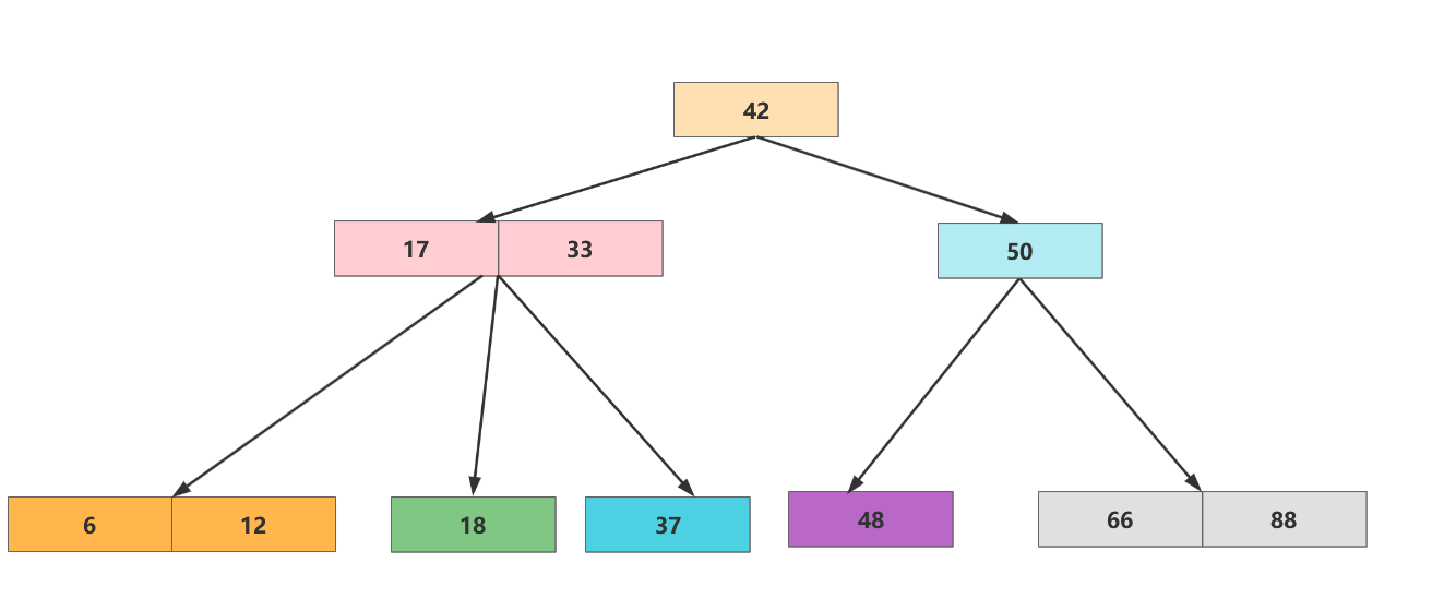
绝对平衡树的定义即任何时刻任意节点,左节点和右节点的层数都是一样的。那么2-3树是如何实现绝对平衡的呢?假设我们要将下面的节点存放到2-3树中:
42 37 12 18 6 11 5
首先添加42,由于2-3树为空,所以直接插入即可。

再插入37 ,因为37比42小,所以理应插入到42的左节点中,但是左节点为空,所以它只能作为42的邻节点,由此构成一个3节点。

再插入12,此时构成了一个4节点,不符合2-3树节点的特征。

所以我们需要将4节点进程拆解,将37的左右邻接节点全部拆为子节点:

在添加18,比37小,比12大,所以要插入到12的右子节点,但是右子节点为空,所以18就和12合并变为3节点

再添加6构成一个4节点需要拆解,导致失衡:

所以我们对这个4节点进程拆解,可以看到37的左右节点还是失衡。

所以我们将12向上合并,和37构成3节点,最终2-3树得以平衡。

# 红黑树详解
# 红黑树和2-3树的关系
前文我们提到红黑树可以理解为2-3树的另一种变体,我们以2-3树的2节点为例,对应成红黑树的标识就是将2节点的左边染红并作为右节点的子节点,注意,笔者这里虽说12作为37的子节点,但是在红黑树的性质中,这两个节点逻辑上可以理解为一个节点,这样的理解便于我们后续了解红黑树的黑平衡。

对应的,我们根据上面描述我们给出这样一棵2-3树,将其转为红黑树:

可以看到,转为红黑树只需将2-3树的3节点的左节点染红,例如上图的6、12组成的3节点,我们只需将6染红,作为黑节点12的左节点即可。

# 红黑树的性质详解
了解了红黑树这个数据结构的图例之后,我们来总结一下红黑树的特性:
- 从任意节点到另外一个叶子节点,经过的黑节点是一样的。
- 严格意义上,红黑树是一个绝对的
“黑平衡树”,即我们将红节点和其父节点当作一个整体,我们就会发现,这个红黑树的层级是绝对平衡的。而将"将红节点和其父节(黑节点)点当作一个整体"的过程,就是2-3树。 - 红黑树最大高度为
2N(logN),所以添加复杂度估算为O(logN)
# 红黑树如何添加元素
# 添加一个比插入位置大的节点
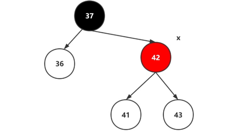
以2-3数为例,假设我们树中只有一个节点37,此时插入一个42,按照2-3树的做法,会将42插入到37的右子节点,但此时2-3数还没有右子节点,所以就将其添加到自己的右边,构成3节点。

若是红黑树,42和37进行比对之后发现,42大于37,最终42就会以右子节点的姿态在37的右边,很明显这违背了红黑树的特征,所有的红节点都必须位于左节点。所以我们需要对其进行左旋,并将右上节点染黑,左下节点染红。

对于上述的左旋转我们不妨来一个比较实际的例子,如下图所示,假设经过一轮的插入之后37作为42的根节点,很明显此时红黑树的状态是失衡的(从黑平衡角度来看,37左边有1层,42为2层,是失衡的)。

所以我们需要进行一次左旋转,因为红黑树的性质保证黑节点37的右子树都大于37,所以左旋时,先找到红节点42的最小节点作为37的右子节点,于是37指向41:

因为41顶替了红节点42,42直接上升为父节点,自此以此保证黑平衡的左旋就完成了:

完整的代码如下
/**
* 插入的节点构成3节点,但是红节点在左边,需要进行左旋
*
* @param node
* @return
*/
private Node leftRotate(Node node) {
// 找到node节点的左节点
Node x = node.right;
//左旋
node.right = x.left;
x.left = node;
//颜色翻转
x.color = node.color;
node.color = RED;
return x;
}
2
3
4
5
6
7
8
9
10
11
12
13
14
15
16
17
# 连续添加两个节点都在左边
如下图,构成了一个左倾斜的节点,导致失衡。

对此我们就需要进行一个右旋的操作,如下图,因为红黑树的有序性,这使得42这个根节点大于左边的所有节点,所以我们将左节点中最大的节点作为42的左节点,让37作为根节点,完成黑平衡,如下图。

可以看到虽然完成了右旋转的操作,但是最终的左右节点都是红的,导致红黑树并不是黑平衡的,所以这里就需要一次颜色翻转。这里我们先贴出右旋转的代码,在介绍颜色翻转逻辑:
private Node rightRotate(Node node) {
Node x = node.left;
node.left = x.right;
x.right = node;
node.color = RED;
x.color = node.color;
return x;
}
2
3
4
5
6
7
8
9
10
11
# 添加节点后子节点都变红
在上文右旋操作导致,颜色错误进而出现红黑树违背黑平衡的情况,所以我们需要进行颜色翻转,如下图,我们将子节点都为红的节点染黑,再将父节点染红(父节点会将笔者后续的递归逻辑中变黑)。
这样依赖37左节点层级为1,右节点层级也为1(黑平衡要求我们将左红节点和黑节点看作一个整体)

# 添加节点成为LR型
如下图,LR型就是37 12 13这样的插入顺序,对此我们只需左旋再右旋最后颜色翻转一下即可

# 手写一个红黑树
针对上述的图解,我们给出实现红黑树的几个问题点:
- 红黑树是由一个个节点构成,所以我们需要声明节点内部类,内部类拥有颜色、左节点指针、右节点指针、key、value、颜色等几个属性。
- 有了节点内部类,我们就需要对红黑树类添加相关属性描述了,首先是红黑树的容量、其次红黑树的操作都需要从树根开始,所以我们需要首节点root、以及容量size。
- 红黑树插入都需要和每个key进行比较,所以红黑树类的k要求可以比较,所以我们定义的红黑树要求是泛型类,并且泛型key必须是可比较的,所以这个k泛型需要继承Comparable。
完成这些铺垫之后,我们就需要进行插入操作的逻辑分析了,我们不妨对上文长篇论述的插入过程进行整理一下:
- 插入的节点在当前节点右边,导致红节点在右边,需要进行左旋转保证黑平衡。
- 连续插入两个节点都在当前节点左边,导致向左倾斜,需要进行右旋转保持平衡。
- 第一次插入的节点在当前节点左边,然后再插入一个节点在红黑树右边导致红黑树失衡。我们需要先左旋一下,再右旋一下。
- 当前节点的左节点和右节点都是红色的,需要将颜色翻转为黑色。
分析之后我们发现3这个一点包含了1、2的操作,所以我们编写3、4两个点的逻辑就可以实现上面的所有功能了,如下图:

- 注意红黑树要求根节点为黑色,所以我们完成上述的操作之后,需要手动将根节点变为黑色。
对核心逻辑完成梳理之后,我们就可以开始对红黑树展开编码了。首先我们需要创建红黑树类,可以看到我们声明的k泛型继承Comparable:
public class RedBlackTree<K extends Comparable<K>, V>
对于节点颜色只有红黑两种,所以我们将其常量化:
private static final boolean RED = true;
private static final boolean BLACK = false;
2
然后我们再根据上文的描述给出红黑树每个节点的成员变量:
private class Node<K, V> {
private K key;
private V val;
private Node left, right;
private boolean color;
public Node(K key, V val) {
this.key = key;
this.val = val;
this.left = null;
this.right = null;
this.color = RED;
}
}
2
3
4
5
6
7
8
9
10
11
12
13
14
然后在进行红黑树容量、首节点、构造方法声明:
private Node root;
private int size;
public RedBlackTree() {
this.root = null;
this.size = 0;
}
2
3
4
5
6
7
终于我们可以正式实现节点添加逻辑,首选是左旋的逻辑,这一点我们在上文图解添加过程时已经写好了伪代码,补充完成即可。
/**
* 插入的节点构成3节点,但是红节点在左边,需要进行左旋
*
* @param node
* @return
*/
private Node leftRotate(Node node) {
// 找到node节点的左节点
Node x = node.right;
//左旋
node.right = x.left;
x.left = node;
//颜色翻转
x.color = node.color;
node.color = RED;
return x;
}
2
3
4
5
6
7
8
9
10
11
12
13
14
15
16
17
右旋逻辑:
private Node rightRotate(Node node) {
Node x = node.left;
node.left = x.right;
x.right = node;
node.color = RED;
x.color = node.color;
return x;
}
2
3
4
5
6
7
8
9
10
11
颜色翻转:
private void flipColors(Node node) {
node.color = RED;
node.left.color = BLACK;
node.right.color = BLACK;
}
2
3
4
5
完成后我们就可以根据上文分析的添加逻辑,编写3、4逻辑整合,首先为了代码复用,我们编写一下颜色判断的逻辑,注意若节点不存在,我们也认定这个节点为黑:
private boolean isRed(Node<K, V> node) {
if (node == null) {
return false;
}
return node.color == RED;
}
2
3
4
5
6
然后完成添加逻辑,可以看到笔者通过递归将3、4逻辑完成的红黑树的添加操作,完成添加操作并旋转平衡后的当前节点。
private Node<K, V> add(Node<K, V> node, K key, V val) {
if (node == null) {
size++;
return new Node(key, val);
}
if (key.compareTo(node.key) < 0) {
node.left = add(node.left, key, val);
} else if (key.compareTo(node.key) > 0) {
node.right = add(node.right, key, val);
} else {
node.val = val;
}
// 左节点不为红,右节点为红,左旋
if (isRed(node.right) && !isRed(node.left)) {
node = leftRotate(node);
}
// 左链右旋
if (isRed(node.left) && isRed(node.left.left)) {
node = rightRotate(node);
}
// 颜色翻转
if (isRed(node.left) && isRed(node.right)) {
flipColors(node);
}
return node;
}
2
3
4
5
6
7
8
9
10
11
12
13
14
15
16
17
18
19
20
21
22
23
24
25
26
27
28
29
30
31
32
33
完成核心逻辑后,我们就将根节点变黑即可,考虑封装性,我们将上文方法封装成一个add允许外部传键值进来。
public void add(K key, V val) {
root = add(root, key, val);
root.color = BLACK;
}
2
3
4
# 补充剩余逻辑
获取容量和获取根节点
public int getSize() {
return size;
}
private Node getRoot() {
return root;
}
2
3
4
5
6
7
# 用层次遍历法测试结果
我们希望测试红黑树添加的准确性,所以我们用尝试用代码添加以下几个节点
150 172 194 271 293 370
完成后的树应该如下图所示

为了验证笔者代码的准确性,我们编写一段层次遍历的测试代码,按层次顺序以及颜色输出节点
public void levelOrder() {
Node root = this.getRoot();
ArrayDeque<Node> queue = new ArrayDeque();
queue.add(root);
while (!queue.isEmpty()) {
Node node = queue.pop();
System.out.println("key:" + node.key + " val: " + node.val + " color:" + (node.color == RED ? "red" : "black"));
if (node.left != null) {
queue.add(node.left);
}
if (node.right != null) {
queue.add(node.right);
}
}
}
2
3
4
5
6
7
8
9
10
11
12
13
14
15
16
17
测试代码,可以看到输出结果正确
public static void main(String[] args) {
RedBlackTree<Integer, String> rbTree = new RedBlackTree<>();
rbTree.add(150, "");
rbTree.add(172, "");
rbTree.add(194, "");
rbTree.add(271, "");
rbTree.add(293, "");
rbTree.add(370, "");
rbTree.levelOrder();
/**
* 输出结果
*
* key:271 val: color:black
* key:172 val: color:red
* key:370 val: color:black
* key:150 val: color:black
* key:194 val: color:black
* key:293 val: color:red
*/
}
2
3
4
5
6
7
8
9
10
11
12
13
14
15
16
17
18
19
20
21
22
23
# Java中HashMap关于红黑树的使用
# 插入
我们都知道Java中的HashMap在底层数组容量为64且当前这个bucket的链表长度达到8时会触发扩容,对此我们不妨写一段代码测试一下,代码如下所示,可以看到笔者为了更好的演示,将每一个map的value值声明为当前key在hashMap底层数组中的索引位置。所以我们在map.put("590", "Idx:12");打上断点
HashMap<String, String> map = new HashMap<String, String>(64);
map.put("24", "Idx:2");
map.put("46", "Idx:2");
map.put("68", "Idx:2");
map.put("29", "Idx:7");
map.put("150", "Idx:12");
map.put("172", "Idx:12");
map.put("194", "Idx:12");
map.put("271", "Idx:12");
map.put("293", "Idx:12");
map.put("370", "Idx:12");
map.put("392", "Idx:12");
map.put("491", "Idx:12");
//转红黑树
map.put("590", "Idx:12");
2
3
4
5
6
7
8
9
10
11
12
13
14
15
16
17
核心代码如下所示,我们传入的590的key会在i为12的链表中不断查找空闲的位置,然后完成插入,循环过程中会记录当前链表元素个数binCount ,经过判断binCount >TREEIFY_THRESHOLD - 1即8-1=7,然后调用treeifyBin看看是扩容还是转红黑树
final V putVal(int hash, K key, V value, boolean onlyIfAbsent,
boolean evict) {
Node<K,V>[] tab; Node<K,V> p; int n, i;
if ((tab = table) == null || (n = tab.length) == 0)
n = (tab = resize()).length;
//计算出hashMap这个key对应索引Ii的位置
if ((p = tab[i = (n - 1) & hash]) == null)
tab[i] = newNode(hash, key, value, null);
else {
....略
//核心逻辑在这里,我们传入的590的key会在i为12的链表中不断查找空闲的位置,然后完成插入,循环过程中会记录当前链表元素个数binCount ,经过判断binCount >TREEIFY_THRESHOLD - 1即8-1=7,然后调用treeifyBin转红黑树
for (int binCount = 0; ; ++binCount) {
if ((e = p.next) == null) {
p.next = newNode(hash, key, value, null);
if (binCount >= TREEIFY_THRESHOLD - 1)
treeifyBin(tab, hash);
break;
}
.....
}
}
.........略
}
2
3
4
5
6
7
8
9
10
11
12
13
14
15
16
17
18
19
20
21
22
23
24
我们再来看看treeifyBin,可以看到如果数组容量小于64直接扩容,反之就是将当前节点转为树节点然后调用treeify转红黑树,关于红黑树的逻辑上文已经详细说明了这里就不多赘述了。
final void treeifyBin(Node<K,V>[] tab, int hash) {
int n, index; Node<K,V> e;
//如果数组容量小于64直接扩容
if (tab == null || (n = tab.length) < MIN_TREEIFY_CAPACITY)
resize();
else if ((e = tab[index = (n - 1) & hash]) != null) {
TreeNode<K,V> hd = null, tl = null;
do {
//将节点转为树节点,hd即为head指向当前链表头节点,然后后续节点一次转为树节点和前驱节点彼此指向,从而构成一个双向链表
TreeNode<K,V> p = replacementTreeNode(e, null);
if (tl == null)
hd = p;
else {
p.prev = tl;
tl.next = p;
}
tl = p;
} while ((e = e.next) != null);
//如果hd不为空说明需要转红黑树,调用treeify
if ((tab[index] = hd) != null)
hd.treeify(tab);
}
}
2
3
4
5
6
7
8
9
10
11
12
13
14
15
16
17
18
19
20
21
22
23
# HashMap中的红黑树是如何完成查询的呢?(重点)
HashMap源码如下,首先通过hashCode找到桶的位置,然后判断这个桶是否只有一个元素,如果没有则直接返回,反之调用getTreeNode从红黑树中找到对应的元素
final Node<K,V> getNode(int hash, Object key) {
Node<K,V>[] tab; Node<K,V> first, e; int n; K k;
if ((tab = table) != null && (n = tab.length) > 0 &&
//计算hash对应的节点first
(first = tab[(n - 1) & hash]) != null) {
//如果有且只有一个则直接返回
if (first.hash == hash &&
((k = first.key) == key || (key != null && key.equals(k))))
return first;
if ((e = first.next) != null) {
//如果是红黑树则调用getTreeNode
if (first instanceof TreeNode)
return ((TreeNode<K,V>)first).getTreeNode(hash, key);
do {
if (e.hash == hash &&
((k = e.key) == key || (key != null && key.equals(k))))
return e;
} while ((e = e.next) != null);
}
}
return null;
}
2
3
4
5
6
7
8
9
10
11
12
13
14
15
16
17
18
19
20
21
22
我们步入getTreeNode会看到find方法,可以看到它查询红黑树的元素逻辑很简单,根据红黑树的有序性找到和查询元素hash值相同、equals为true的节点返回即可。
final TreeNode<K,V> find(int h, Object k, Class<?> kc) {
TreeNode<K,V> p = this;
do {
int ph, dir; K pk;
TreeNode<K,V> pl = p.left, pr = p.right, q;
//比对元素hash值大于h,p指向p的左子节点进行下一次比对
if ((ph = p.hash) > h)
p = pl;
//比对值小于查询节点的hash,p指向右子节点进行下一次比对
else if (ph < h)
p = pr;
//如果key一样且equals为true直接返回这个元素
else if ((pk = p.key) == k || (k != null && k.equals(pk)))
return p;
else if (pl == null)
p = pr;
else if (pr == null)
p = pl;
else if ((kc != null ||
(kc = comparableClassFor(k)) != null) &&
(dir = compareComparables(kc, k, pk)) != 0)
p = (dir < 0) ? pl : pr;
else if ((q = pr.find(h, k, kc)) != null)
return q;
else
p = pl;
} while (p != null);
return null;
}
2
3
4
5
6
7
8
9
10
11
12
13
14
15
16
17
18
19
20
21
22
23
24
25
26
27
28
29
# 小结
本文通过图解加实现为读者演示了红黑树的特点和工作流程,可以看到红黑树的逻辑起始并没有那么复杂,只要读者专注核心概念,用一些简单的示例画图了解过程,再通过需求分析所有逻辑和设计之后,编码就没有那么困难了。既使遇到问题,我们也可以抓住数据结构的特点,配合使用debug+中序遍历也能解决逻辑漏洞。从而加深对数据结构的理解。
在此我们再对二分搜索树、AVL树、红黑树三者使用场景进行一下说明:
- 随机添加节点:若节点存在大量随机性,使用二分搜索树即可,相比于红黑树的
2O(nLogN)复杂度,二分搜索树的O(logN)性能更佳,但是二分搜索树可能存在退化成链表的情况,需谨慎考虑。 - 仅作查询:对于查询
AVL最合适不过。他的平衡高度为logn比红黑树的“黑平衡”那种2logn的平衡要出色很多,在添加少,查询多的情况下,使用AVL树更合适。 - 综合操作:若需要增删改查等综合操作,建议使用红黑树,红黑树虽然不是最优但是综合上是最优的。
我是sharkchili,CSDN Java 领域博客专家,开源项目—JavaGuide contributor,我想写一些有意思的东西,希望对你有帮助,如果你想实时收到我写的硬核的文章也欢迎你关注我的公众号: 写代码的SharkChili,同时我的公众号也有我精心整理的并发编程、JVM、MySQL数据库个人专栏导航。

# 面试真题
# 1. 以下关于红黑树特点的说法正确的是?(多选)
答案:A B C D
| 选项 | 说法 | 正确性 | 说明 |
|---|---|---|---|
| A | 红黑树是自平衡二叉查找树 | ✅ | BST + 自平衡机制 |
| B | 最长路径不超过最短路径的两倍 | ✅ | 性质5保证 |
| C | 插入和删除比AVL树更快 | ✅ | 插入最多2次旋转,删除最多3次 |
| D | 保证O(log n)的时间复杂度 | ✅ | 自平衡保证 |
红黑树5大性质:
- 节点非红即黑
- 根节点是黑色
- 叶节点(NIL)是黑色
- 红节点的两个子节点都是黑色
- 任意节点到叶节点的路径黑色节点数相同
# 参考
13-Red-Black-Tree:https://github.com/liuyubobobo/Play-with-Data-Structures/tree/master/13-Red-Black-Tree (opens new window)
- 01
- Windows 10 下的 Maven 安装配置教程05-11
- 02
- 基于 Claude Code 复刻 Redis 慢查询指令实践05-11
- 03
- VSCode与Claude Code后端开发环境搭建与AI编程工作流实践05-09